Other Maps topic

Patrick Mooney’s review topic has a lot of cool maps, but he shouldn’t have to do everything by himself.

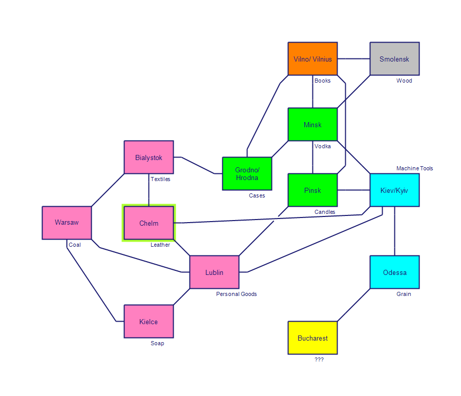
I thought I’d throw in this map for Escape the Pale as I haven’t seen it around yet. It’s not a very big game, but it’s not fully intuitive how the 13 cities are linked together, even if you can roughly locate them on a map. Mechanically, it’s a trading game, with trading routes. I’ll say no more, so we don’t spoil things. But maybe not having to map this game will help people to review or judge one more game …

Anyone who wants to contribute, please do. Patrick, I hope this is not stealing your thunder … your maps have been very helpful to me as I catch up to hit my own reviewing goals.

The map regions should correspond to countries. Each city also has their exported product.

pink=Poland, green=Belarus, blue=Ukraine, orange=Lithuania, grey=Russia, yellow=Rumania

game map

13 Likes

Patrick’s thread has a map for Clickbait already, but here’s another one by David Welbourn!

4 Likes

Here’s some more maps! (my usual colour code system is: red = building, green = nature/wilderness, yellow = roads/cities, blue = water, purple = underground/hidden/dark)

Frankenfingers

The Wise-Woman's Dog (less informative than Patrick's but imo has prettier colours)

Warrior Poet of Mourdrascus

an incomplete map of The Reliquary of Epiphanius in case it helps anyone, it does have the forest not-maze mapped out

7 Likes

Thanks, Andrew! Definitely not stealing my thunder; other people should do what they do and share their productions. The more, the merrier, I say.

Also, just for the record, making maps is something I do semi-compulsively while playing and not because I feel that other people aren’t holding up their end of some responsibility I secretly feel everyone else is neglecting. (You didn’t say or suggest that I feel that way. I just had the kind of childhood that makes me want to clear up potential misunderstandings in advance.) It’s part of my note-taking process and I feel kind of lost without it in many games.

I look forward to seeing other people’s maps!

4 Likes

I like your color choices and am thinking about stealing some inspiration from them.

3 Likes

Monkeys and Car Keys.

The in-game hints are very good in case anyone wants to sneak one more fun game in.

MACK (nice acronym!)

And yes it’s cool how the game map is a key – there actually is an implied room south/below Top of Butte, or there are NPCs there.

(Note I goofed, south from cliff edge is actually down)

6 Likes

I had a text editor open to take notes for The Litchfield Mystery, so for some reason I decided to do my map in there instead of in Trizbort or the like. I haven’t finished the game yet, but:

Bro    d    Gue
    \  |  /
      Upp
    /  |  \
Mas   Stu   Son

       u    Gov         Ser
       |        \     /
Sit - Foy - Din - Kit
       |
      Out

“u” and “d” stand for “up” and “down”—that is, the staircases connect to each other.

2 Likes