Thank you very much!
1 Like
Seventeenth review: Fired. There is a map:
3 Likes
Eighteenth review: Monkeys and Car Keys. There is a map!
3 Likes
Thanks for this thoughtful review, Patrick. I enjoyed reading it.
2 Likes
Glad to hear it, Jim! I had an awful lot of fun with Monkeys.
3 Likes
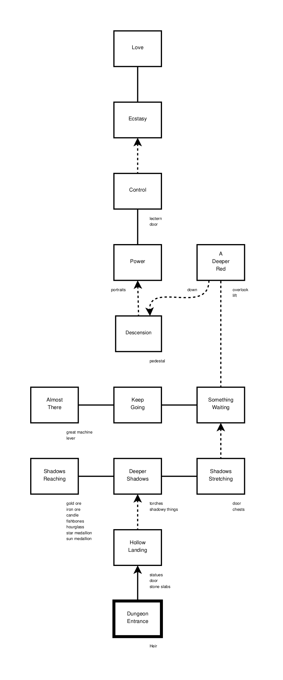
19th and last review: Pure: Part 1 - The Descent. Probably surprising no one, I drew a map!
2 Likes


