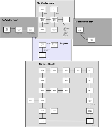
I’m getting a late start this year! My first game is Mooncrash!, reviewed here. As is my habit, I drew a map while playing.
Thanks for the detailed review, and I’m glad that you seemed to enjoy my entry in spite of the rough edges! You’re right that it’s my first Inform7 game, and is not as fleshed out as it could have been. I’ll definitely add more in examine text and standard interactions next time around if I pick up Inform7 again.
Oh, and sorry about the flashbacks, lol. I’ve been there.
I struggled a lot with deciding what details to include, what to omit, and where to show the things I did want to include. Balancing showing enough of the world to make someone care vs. not giving them more detail than they would reasonably want is hard, and I think you’re right that I could have gone a heavier on the detail, especially with optional text. Maybe hiding more lore in Examine text or books lying around in some of the sections (the kinds of things a particularly curious player might check out, but that someone who is just there for the action would skip) would help. Still, there is a limit when making a game as a one-person show, and since the source code was creeping over 40k words after a few months of work, I went with the classic “done is better than perfect.” I’m glad I submitted what I did, but I do wish I’d been able to smooth it out more in the ways you described. Now that I know what to focus on, maybe I can accomplish that in a reasonable timeframe next time around. ^^
I also agree that some of the branches are a bit shallow, mechanically. I got very attached to the idea that every section should be different, but you’re right that it can make the experience feel disjointed. Something as simple as a suggested branch order might have helped. That way, I could have had the mechanics grow more complex over time rather than trying to ensure that the player can pick up everything they need with zero prior knowledge.
The personality test, I’m afraid, you’ll just have to be okay with. Blame Pokemon Mystery Dungeon for the inspiration.
(For clarity’s sake - I’m joking, and will consider how to limit the annoyance factor for such sections with respect to people who don’t have nostalgia for that kind of opening)
Again, thank you for the detailed and thoughtful review. Have fun with the rest of the competition!
I did enjoy it, and I’m glad if the review was helpful! I meant it, too, when I said I hope to see more from you in the future. It seems to me like your instincts are good and the ideas you’ve expressed here are solid.
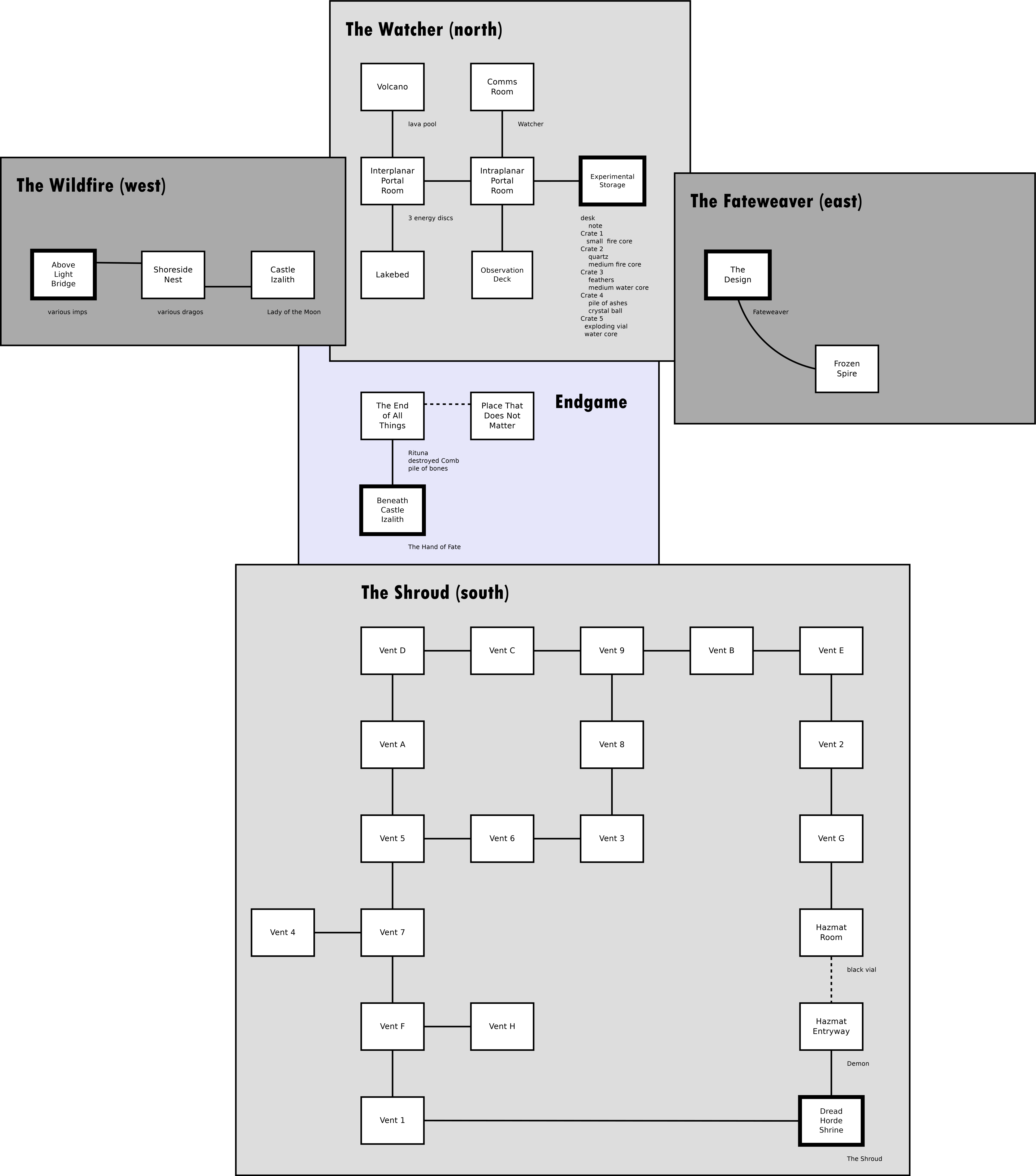
In particular, I think that a little tighter control over branch order would pay off: for one thing, I got sorted into the Fateweaver’s section first, and thought for a while that I was playing a pure conversation game. I think making the Wildfire section a natural prelude to the Shroud section would have opened up a little more choice in the Shroud; or maybe there’s some way to telegraph that building up experience elsewhere makes combat with the demon more plausible. I don’t know.
But it was fun, and I enjoyed it. Thank you for submitting it!
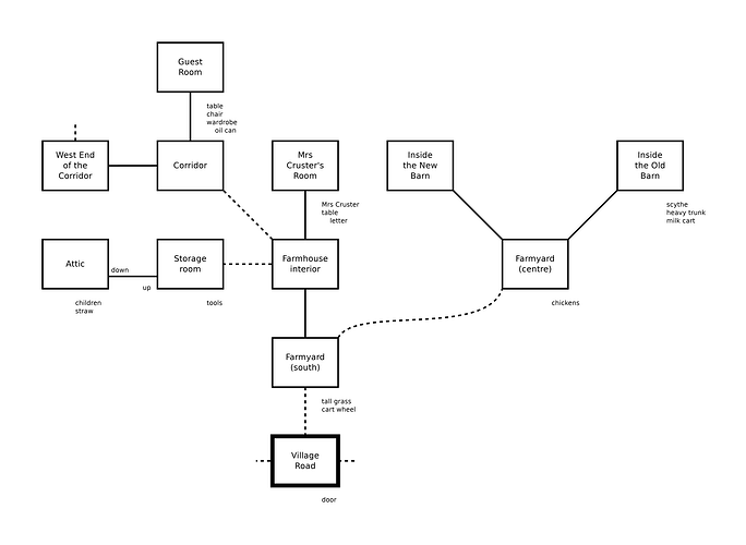
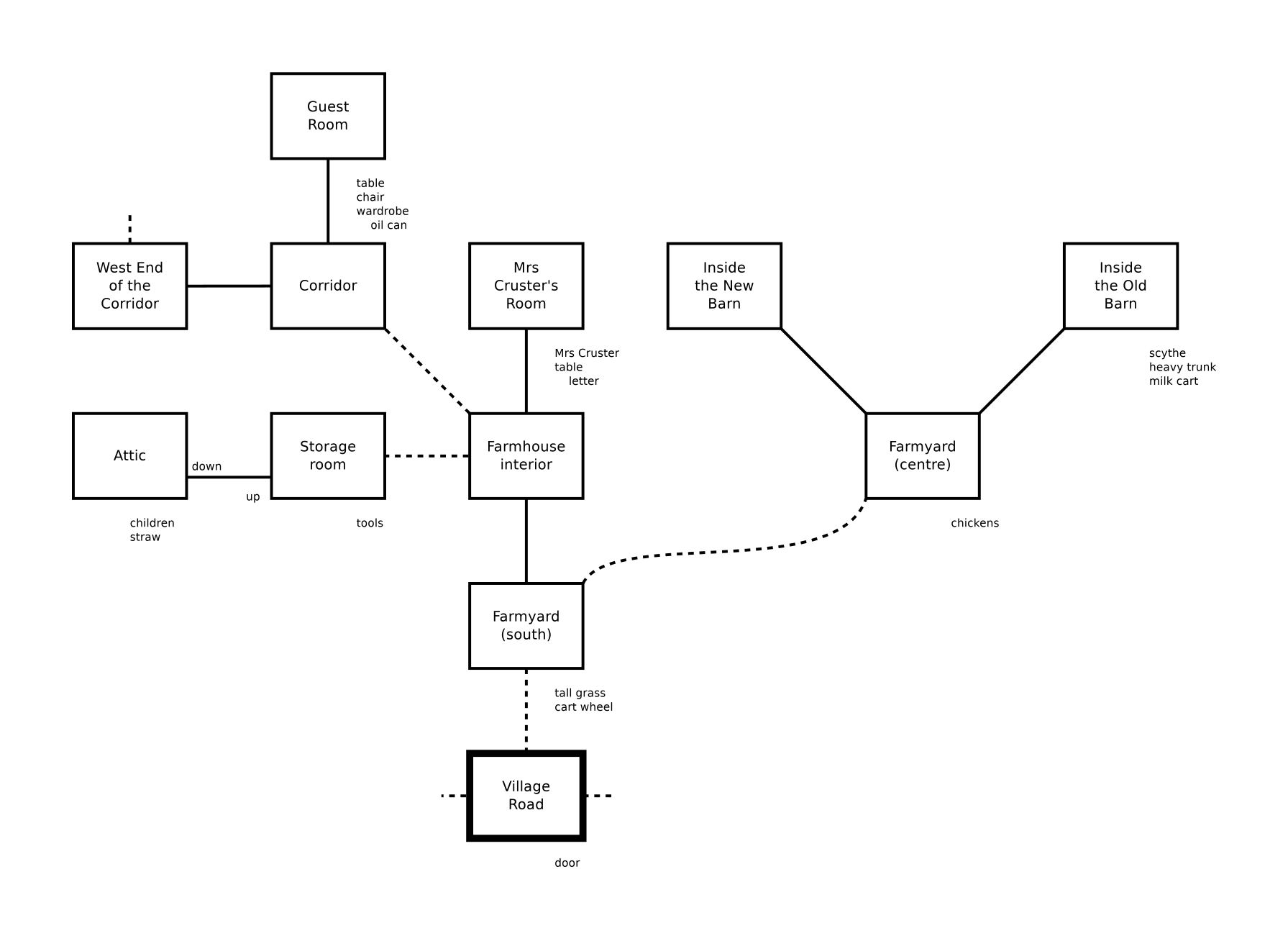
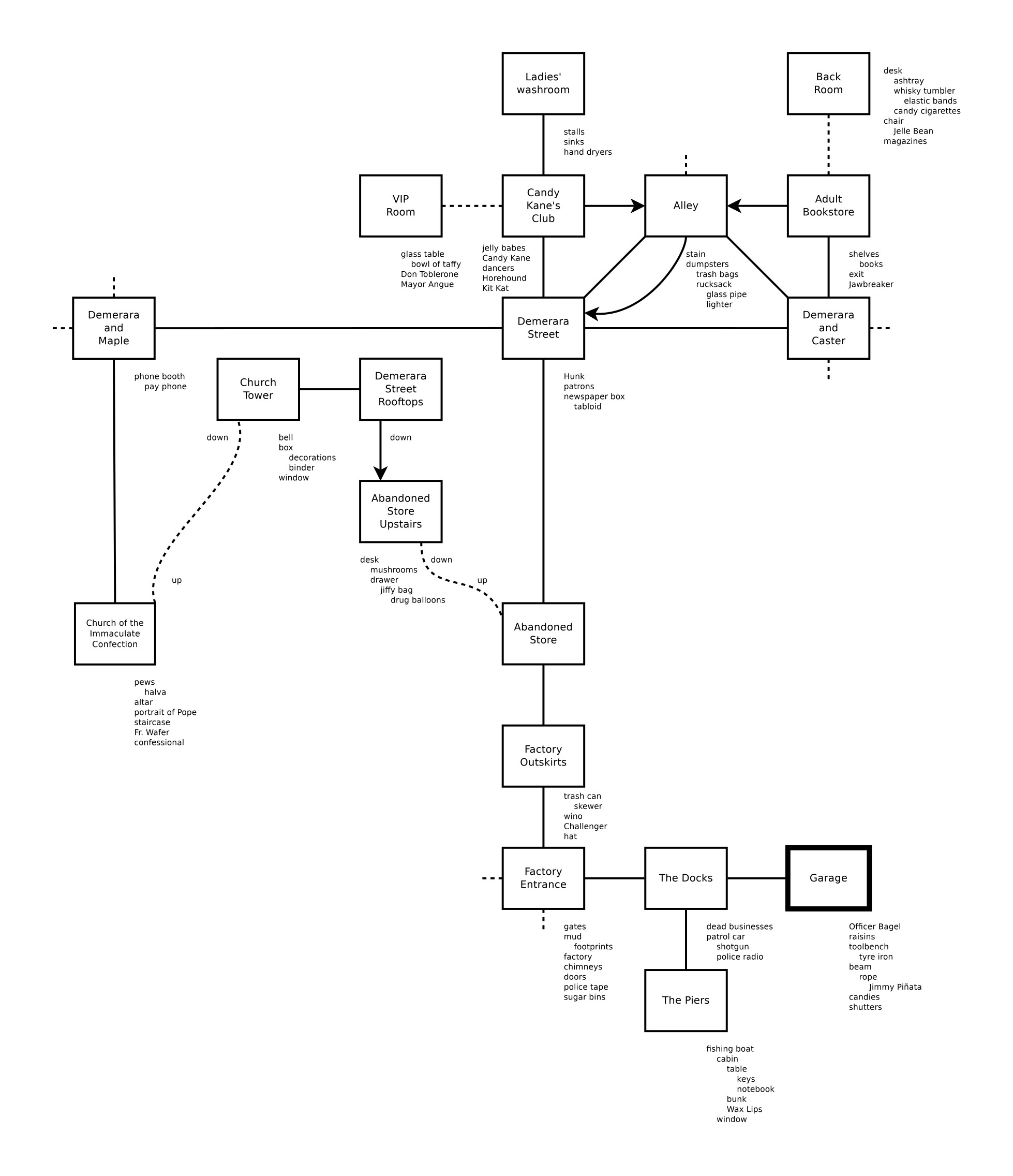
I’m off to a slow start this year! My second review is of Temptation in the Village. There is a map.
Thank you for the review Patrick!
(You mention you played a version of the game that was updated on Sep 2, but I haven’t published any updates since the original release; anyway, it’s not important) Thanks also for the map!
Whoops! I copied my previous review to use as a template and accidentally left that in. I’ll fix it right now.
Thanks for a fun piece of work to interact with!
Third review: valley of glass. There is a map!
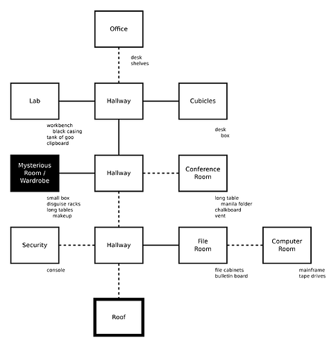
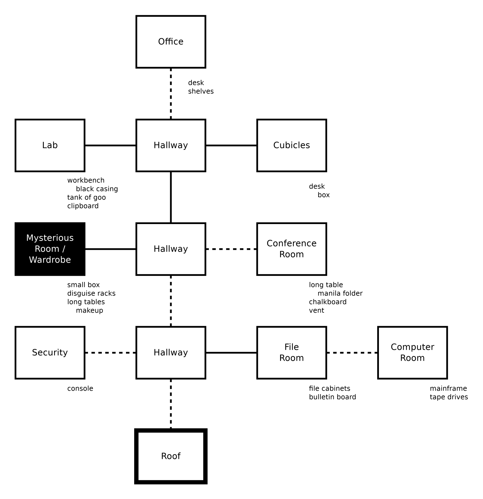
Fourth review: Operative Nine. Here is a map:
This made me feel better about the times I’d left stuff in, or whatever. I enjoyed the review, too–but I held off reading until after I used the map and got through.
You could say I …
… puts on shades …
… avoided temptation.
Ha!
Fifth review: The Little Four. There is a map!
Thank you so much for the lovely and thoughtful review! Your kind words are really heartening.
OPEN still giving default responses was unfortunately discovered just after the deadline—I’m very embarrassed and very sorry about that! I’ve implemented small fixes since then, to the extent that felt appropriate for mid-comp updates (in this case mostly just redirecting to EXAMINE or something similar), and I hope to improve the interactions much further post-comp. It’s a great relief to hear that you were still able to have a good time with the less-than-ideal release version.
I already feel like I’ve learned a lot and I’m looking forward to speaking more freely after the competition ends. :–)
P.S.: I had plans to redirect SEARCH, but other things ended up taking priority during crunch time, and I wasn’t sure how likely it was that people would try SEARCHing anyway. Thanks for commenting on it! I’ve made a quick adjustment for when I eventually post the next update. I was also thinking of adding your name to the list of players who reported issues, as I’ve been trying to credit everyone who gave helpful feedback (but please don’t hesitate to let me know if you have any reservations).
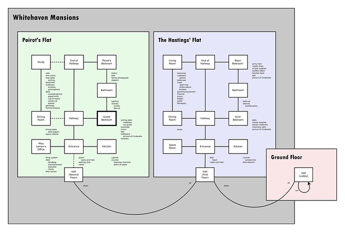
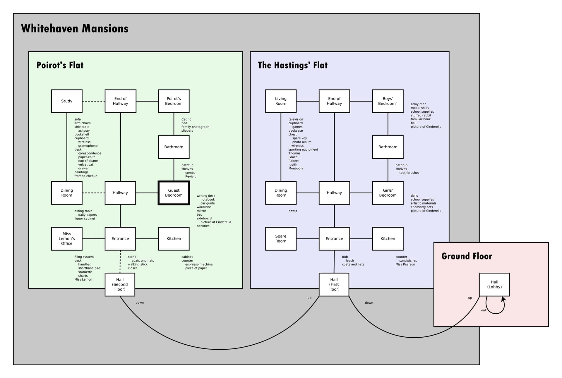
No need to apologize! The things I pointed at were all really quite small, and of course it’s impossible to anticipate everything players will try. It was a fun piece and the writing was beautiful and very much in the spirit of Agatha Christie – I meant it when I said Poirot’s voice felt right.
But I’m happy to be included if you’re putting together a list of credits, if you’d like. Thanks for a fun piece!
Sixth review: Just Two Wishes. There is a map!
Thanks for this review, Patrick. You don’t know how needed it was to find someone who really gets what the game is about ![]()
Glad to hear you feel that way!
Seventh review: My creation. The game world is so small here that it would be pedantic to share my map.
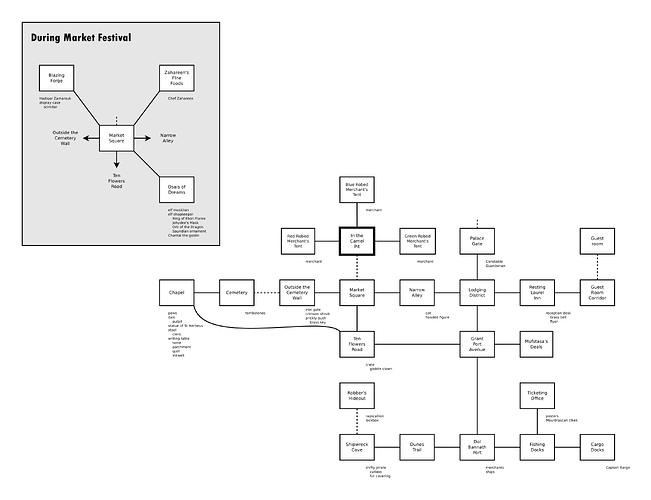
Eighth review: The Warrior Poet of Mourdrascus - Part 1. There is a map!
Ninth review: Who Whacked Jimmy Piñata? A map:
Totally unsolicited comment here but I just saw this review thread and I couldn’t help but let you know how neat I find your maps! It’s doubly interesting for games I have already played to see a visualization of what I was trying to just keep in my head. Really good idea, inspires me to sketch out little maps too!







