fweep, a map creator

Thanks, @Hidnook.

Another question for whomever chooses to chime in. I have currently two types of “fake rooms” as shown here:

? means we haven’t explored there yet, and infinity means it’s an infinite passage, like the “Long Road” at the beginning of Enchanter – you can go as far as you want without getting anywhere.

What other kinds of “fake rooms” should there be?

1 Like

@rileypb : I often want to edit/view my map and the game side-by-side on a laptop. Could there be an option to move the text-entry box to the bottom? Then I’d much more side-by-side room for the map.

4 Likes

The most common type of fake room on my maps is “the game says there’s something there, but you can never go there”. Either going there ends the game (leaving the attic in Curses) or you’re prevented from doing so (“walking into the fancy restaurant without clothes on is a bad idea”).

2 Likes

Yes, a skull and/or a big X would be good for that.

1 Like

I see what you mean. I can do that.

1 Like

done.

I like to colour code my maps (eg indoors, dark areas, roads, nature) so it would be nice to style room colours faster. Maybe one can specify fill colour in the room creation command, or have new rooms automatically inherit the colour of the room it connects to? (in my usual map tool I do this by just duplicating a nearby room with the colour I want)

Do you mean a background image by itself, or a background image and free draw? I put the background in but I’m split on the free draw.

I basically meant a background image behind a map - either for purposes of reproducing an existing map (tracing over a picture) or potentially for display where the functional map with connecting nodes may exist over a “real” picture or artistic image of the layout like a blueprint.

Basically for something like this:

1 Like

Hello. I have a suggestion for your map creator if you’re interested in taking it further than just maps;

I have been working with creating games from diagrams and i started with a box-based map rather like fweep. Originally, i wrote a mod for Trizbort to convert box-based map diagrams into code.

But then i evolved the idea.

I switched to draw.io and now i use the different shapes to designate different kinds of things. So boxes are still the basic map, but i use other shapes for things like; objects, people, descriptions, images, etc.

These other shapes just connect with lines to the map as before, but they allow the indication of all sorts of additional information. That in itself is incredible useful.

Then i wrote a code generator that takes these diagrams and emits game code. Using this approach has really accelerated my game development.

What I’m suggesting is that fweep could be evolved into a dedicated IF game design tool. Like i said, I’m using draw.io. but of course, it was never designed for this purpose. So my use of shapes and other properties (like colors) is somewhat ad-hoc and not IF specific.

just a thought.

1 Like

Interesting. Way ahead of where I am in development, but something to keep in mind. Do you have a sample of something you’ve made that you wouldn’t mind sharing?

Made with a diagram.

1 Like

What game should I play to test fweep?

For reference, here is the list of games I’ve rated at ifdb: Ratings by Phil Riley

I’m going to suggest The Wise-Woman’s Dog specifically because its map is laid out on a regular grid with no exceptions, and there’s an automap at the top of the screen you can compare Fweep’s progress against.

If that works, of course, you’ll want to move on to a game that’s not on a perfect grid.

1 Like

That’s good, because I’ve been meaning to finish it, and I finally have an excuse to play it.

The first map I worked on in there was, of course, Zork. As an exercise to demonstrate that no map layout engine really works for every map. :laughing:

1 Like

@rileypb What game should I play to test fweep?

Photopia might be a challenge to map since you kinda get teleported from scene to scene as the story goes on.

Or what about the Hobbit?

1 Like

I’ve played Photopia before, but not the Hobbit, although I’ve heard it’s notorious! Maybe I’ll give it a try.

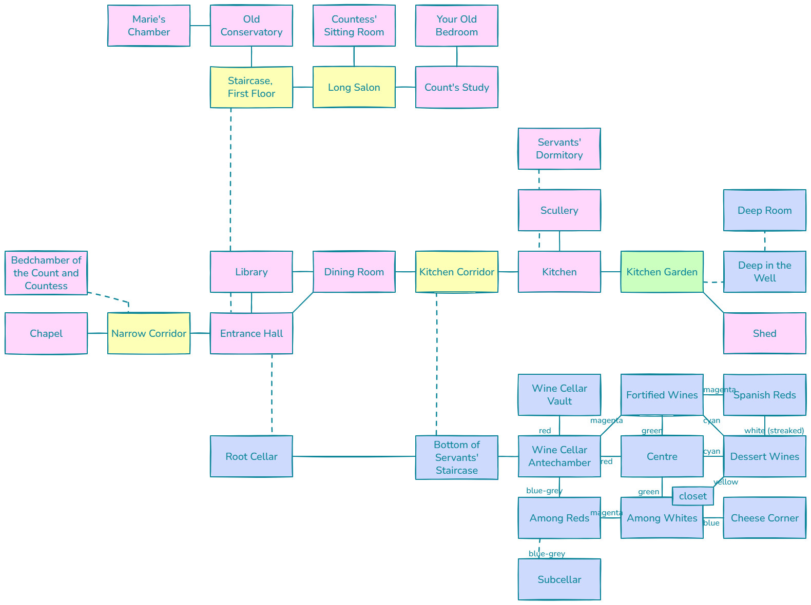
perhaps Savoir-Faire by Emily Short? Not a huge map, mostly grid, but has a few diagonals and up-down connections to test those.

for reference, my map for Savoir-Faire (minor spoilers)

You could check out the maps already created and uploaded to https://ifarchive.org/indexes/if-archive/solutions/maps/. Maybe one of them will look especially challenging for fweep.

1 Like

Good idea!

(I love that there’s an Adventure Quest. That was my tongue-in-cheek codename for an RPG I worked on a long time ago. It’s funny that someone used it for real.)

1 Like